河南平禹新明煤业公司瞒报2起事故,禹州市政府称没有2矿工
甘肃一女子230万保全款“凭空消失”:两份法院裁定“撞车”,谁来为“保而不全”买单?
要过年了,河南平禹新明煤业那些农民工能拿到血汗钱过年吗
河南平禹新明煤业欠薪乱象调查之二:几亿煤炭销售款进入个人腰包?
河南平禹新明煤业欠薪乱象调查之一:经营管理混乱 不合常理
手机版
|
登陆
|
注册
|
留言
|
设首页
|
加收藏
手机导航
首页
资讯
视野
聚焦
食安
社会
民生
法治
网曝
健康
财经
军事
国际
生活
体育
棋牌
当前位置:
网站首页
>
财经
>
基金
> 文章
当前位置:
基金
> 文章
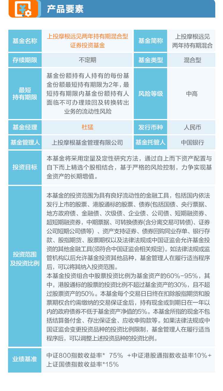
十年一“见”,老将归来!上投摩根投资总监杜猛全新力作即将来袭
时间:2020-11-18 点击:
次
来源:不详 作者:佚名
- 小
+ 大
海量资讯、精准解读,尽在新浪财经APP
上一篇:
玉马遮阳今天上会:官网疑夸大宣传,自主研发能力或薄弱
下一篇:
兴?料 继续向好!顺周期品的补库逻辑越发清晰
安全
财经资讯
消费
证券
外汇
基金
期货
贵金属
债券
热门文章
[新基]博时高端装备混合发行:兰乔管理 过往年化11.5%风险度高..
公募基金2019大爆发:易方达蝉联冠军 六大亮点看过来
机构调研:无线耳机、维生素概念股受机构扎堆拜访
最大回撤4.07%,这个基金组合凭啥年化17.1%
怎样能参与蚂蚁财富的打新?道恩转债上市首日收益大缩水为哪般?..
最新文章
狂买这些股!邓晓峰、冯柳超500亿持股大曝光!更有裘国根、杨东..
劳动节快乐\n中国企业年金指数 11周年
【百元好礼】5.1这朵小红花,你想送给心中的谁?
五一劳动节 致敬每一位劳动者
4月30日基金问答获奖榜:行情若反弹后如何操作?
推荐阅读
港ICP备16017555号
| QQ:443594666 | 地址:北京市西城区广安门内大街 | 电话:13999999999 |
首页
搜索
留言
我的